草莓科研服务网——中国专业社科交流平台

 找回密码
 立即注册
建议用户用微信快捷登录

快捷登录

首页/论文复刻/技术集群结构与颠覆式创新/顶刊论文复刻全文老师讲《技术集群结构与颠覆式创新》(关联性“陷阱”、技术关联性、技术多样性、颠覆式创新数量、颠覆式创新占比 政策工具)

顶刊论文复刻全文老师讲《技术集群结构与颠覆式创新》(关联性“陷阱”、技术关联性、技术多样性、颠覆式创新数量、颠覆式创新占比 政策工具)

顶刊论文复刻全文老师讲、技术集群结构与颠覆式创新、关联性“陷阱”、技术关联性、技术多样性、颠覆式创新数量、颠覆式创新占比 政策工具
学习价格 ¥ 288.00 收藏
学习次数31 次
人气369
本团队对经典创新类文章冉征老师的《技术集群结构与颠覆式创新——兼论关联性“陷阱”的突破路径》的文章整个流程进行了讲解。此资料讲解时间一个小时30分钟,全程论文专有名词解释、文献理论分析、创新点梳理及每个实证部分逐个运行及结论分析,实证部分逐步运行每个表和图,无任何报错行为,并且亲自对全文代码做了讲解解析,不仅如此,无论是论文正文报告的实证还是未报告的实证,均做了解析和讲解,大家可以跟着进行学习!


   此资料适合各个阶段的科研人员学习,对于水平较高的科研人员来说,通过此文献的讲解可以掌握发顶刊的逻辑,提高发顶刊的水平,争取发更多的顶刊论文。对于初学者来说,向最优秀的期刊学习是提升自己科研能力的最有效措施,做个毕业论文、发个北大核心、C刊还是可实行的。本资料将价格定在极低水平(大家可以对比一下所在城市的物价和人工),原因是想让更多的用户参与学习,也希此资料能够解决更多用户的科研问题,提高更多科研人员的科研效率!

   大家买资料是想学习到真东西的,我包括一些高水平的博士研究生,原因是此期刊的讲解老师是发表过顶刊的,是有能力和实力给大家说明白的,为自身信誉考虑,我们也会对产品质量进行严格把关!

1、选题的意义及技术集群结构与颠覆式创新题目解释分析
2、摘要解析讲解及如何写好摘要
3、引言解析讲解及如何写好引言
4、文献综述解析讲解及如何写好文献综述
5、创新点提出及研究价值分析
6、
文献评述颠覆式创新与国内创新现状的相关研究、技术集群的相关研究
7、技术集群结构的测度与特征事实,基于技术空间指标体系的技术集群测度、技术集群结构与地区创新的特征事实8、技术集群的内生创新模型:颠覆式创新与渐进式创新,经济环境、基于差异化知识生产函数的研发活动、技术集群结构与企业创新决策9、实证检验,研究设计颠覆式创新变量构造,技术集群中技术关联性和技术多样性控制变量及机制变量(核心变量颠覆式创新技术集群中技术关联性和技术多样性到2024年,并且附带相关原始数据和代码可直接用,如第17类展示)
10、数据预处理,包括文件路径设定、数据导入、面板数据设定、描述性统计等
11、
技术集群结构与颠覆式创新基本回归数据运行及结果解析
12、内生性检验数据运行及结果解析工具变量法
13、稳健性检验数据运行及结果解析,调整颠覆式创新核算标准、调整解释变量计算方法、调整回归数据样本范围、剔除专利数据库中的非企业专利、调整地区空间尺度、考虑跨地区知识溢出的空间计量
14、突破关联性“陷阱”:促进颠覆式创新的路径探索数据运行及结果解析,颠覆式创新决策的企业差异,包括 基于技术质量和成熟度分析和基于企业创新规模和所有制的分析
15、突破关联性“陷阱”:促进颠覆式创新的路径探索数据运行及结果解析引导颠覆式创新的政策工具选择
16、结论与启示的讲解及教教大家如何写好结论与启示
17、赠送相关或类似核心变量及控制变量大全,赠送数据均到2024年,数据价值304元,目的是大家学习课程后能够快速写一篇,而不是停留在理论表面,让资料真正能够使用并且可以公开!
(1)核心变量:颠覆式创新

2024-1990年中国地级市颠覆式创新数据、城市颠覆式创新数据(颠覆式创新数量和颠覆式创新占比)
https://www.caomeikeyan.com/forum.php?mod=viewthread&tid=6462
(出处: 草莓科研服务网——中国专业社科交流平台)


(2)技术集群结构



2024-1990年中国地级市技术集群结构数据、城市技术集群结构数据(技术关联性数据和技术多样性数据)
https://www.caomeikeyan.com/forum.php?mod=viewthread&tid=6461
(出处: 草莓科研服务网——中国专业社科交流平台)

(3)上市公司控制变量

2024-2006年上市公司企业常用控制变量数据大合集(上百变量可以直接用,无需处理)
https://www.caomeikeyan.com/forum.php?mod=viewthread&tid=6223
(出处: 草莓科研服务网——中国专业社科交流平台)


此资料购买后可以开票,购买页面即可申请,此资料极具研究价值,大家可以看一下文献

参考文献
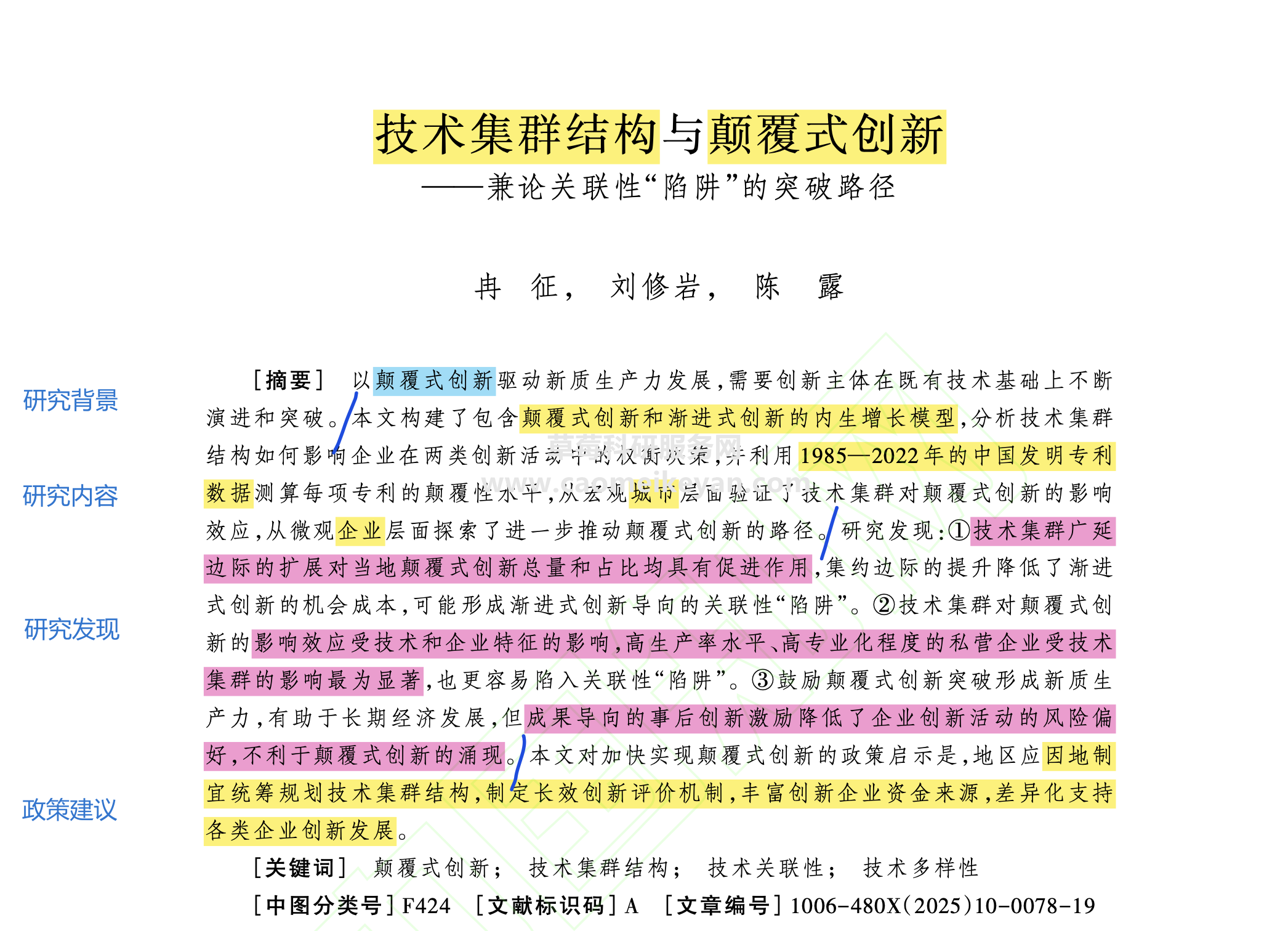
冉征,刘修岩,陈露.技术集群结构与颠覆式创新——兼论关联性“陷阱”的突破路径[J/OL].中国工业经济,2025,(10):78-96[2025-12-04].

     视频已经采取高精湛技术加密,但是丝毫不影响老师和同学们使用和观看,会影响同行用于商业用途,另外出售别人的音频视频就是国家认定的违法侵权,为了避免不必要的金钱和时间损失,用于商业用途的同行业竞争者请勿打扰。




262d62a66355222516af0f1aeee96701.png


cebd9e0dd3b7ae6c023dccdb52d0f376.png


9218c1b104eb9715d6b90927074dff7e.png


17b020271d0dc13a1f591eab2100d4e8.png


49c7b6110d9c2f7c6c4b56b194e21f19.png
参考文献.pdf
资料大小:31.24MB上传时间:2025-12-08 11:18:41
配套资料(重要).docx
资料大小:13.63KB上传时间:2025-12-08 11:20:46

草莓科研服务网——中国专业社科交流平台 ( 津ICP备2023000499号 )|网站地图

GMT+8, 2026-3-23 13:32 , Processed in 0.073876 second(s), 35 queries .

Copyright © caomeikeyan

返回顶部